
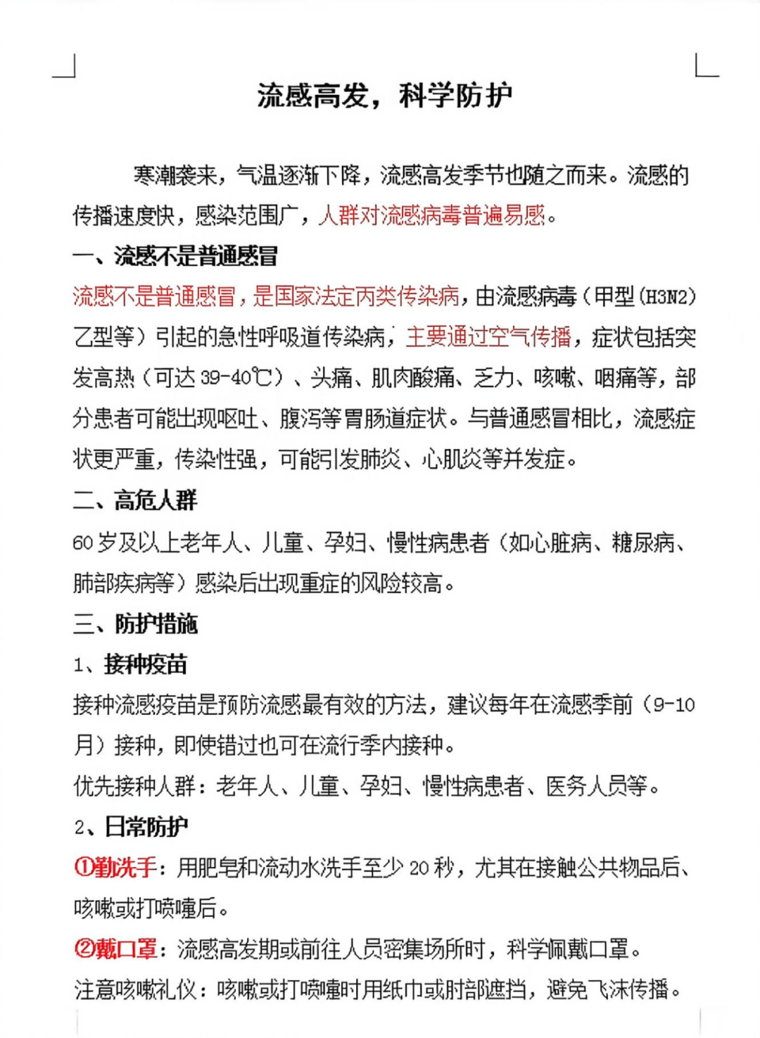
近期流感进入高发季,11月27日,聊城鲁西骨科医院院感科结合权威医学信息与临床实践,发布《流感高发 科学防护》指南,多措并举精准发力,筑牢健康防线。
快速响应方面,医院第一时间成立了流感防控专项工作小组,析研判当前形势,制定详细的防控方案和应急预案。统筹部署上,医院合理调配医疗资源,加强病房管理。环境管理上,增加物表及地面消毒频率。医务人员管理方面,加强职业安全防护培训,工作期间全程规范佩戴外科口罩,严格执行手卫生,根据风险程度正确选用防护用品。此外,医院还通过多种渠道向患者及家属宣传流感防控知识,提高大家的自我防护意识。聊城鲁西骨科医院以科学、严谨的态度和措施,积极应对流感高发季,为患者和医护人员的健康保驾护航。

【声明】本平台专注医学与人文科普,兼具专业权威与实用价值,旨在促进医患交流。我们致力于让医者精准把握患者健康,患者全面认知自身疾病,共促生活质量提升。对于非原创内容,我们尊重版权,若您发现任何版权疑虑,请速与我们联系。为加强社会监督,特设热线(18663502139),我们承诺,持续优化服务,只为呈现更精彩科普盛宴与贴心医疗实践